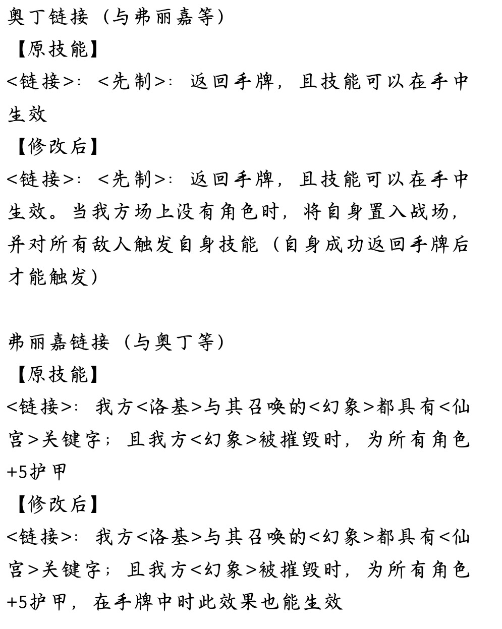
《漫威对决》S50 回归前中期依旧可上分可娱乐的卡组:仙宫一家链接

- # 漫威对决
本文为作者原创内容,未经作者本人和营地同意不得转载
大家好,我是Robot 6
(编号25883001032)
三年前入坑这款游戏,喜欢洛基这个ip,所以只想肝仙宫的卡组,后面终于是肝出来仙宫链接,今年考完研继续回归游戏,正好仙宫最近很多也有了加强,想起当年疯狂打雷穿甲和幻象让对面一头撞死的情景,想向其它喜欢洛基和仙宫一家的兄弟们分享一下这套。<t=link,text=Robot 6,type=user,color=57f6ed,content=25883001032>的<t=link,text=[杨永信帮戒网瘾],type=cardgroup,color=92d050,content=zA2L30xgMa-uyINY7KfZQQsaiz1MgfwIJpjC7shxGcRUhFQ9gy9BrX-9C4qn6plNIbcRNvCNJ5fZBOa1AUkcR_hFG1B8jzIAiCCDSUtl77TDsvztP6ZO7B2Qq40k03H657YCY00Tkz6iMJD4hsuH0IHWlIBQC9ITBynvA4M-n5yYGUqCwapnOSqTq9K9gwkgjnc0aekboNk#>

这套卡组要有强度得开四个链接,不说性价比,为了ip和娱乐我个人觉得是值的,毕竟在纯物理队盛行的时候,这套同样能变出大身材的幻象,足以大到让对面一头撞死。由于我肝了半年也没怎么玩了,这套的卡应该都是很好获得的。
原理很简单,基本只要有卡组,打两把就能上手。前期拿黑暗精灵和冰霜巨人等牌很好过渡,中期划水尽早上4本抽洛基带任意武器稳一小波血(这里因为奥丁睡觉我还没有,所以阵容只能快速上本手搓,也配不了小洛基链接,有的话卡3本直接抽小洛基和界索尔更容易稳血上本),注意留诸神之力很重要,可以让幻象变得很大。4本抽到洛基但没有弗利嘉和海姆达尔也要上5本抽齐阵容,否则链接不完整强度不够,一星基础阵容完整更重要,后期拿正义感召补弗利嘉,再补洛基、雷神、奥丁星级完全来得及,也有更高的上限(我这里是游戏结束的早,没抽奥丁升星)。弗利嘉最好在洛基和索尔两兄弟之间上,给两兄弟加护盾和攻,给奥丁加没用。后期上6本拿隐形技术贴膜和诡计幻象抬高上限基本就结束,实在打不过就多带点手套给洛基赌...
总体来说,这套卡组打个几百的物理队(洛基幻象大身材撞)和高护甲(奥丁打雷穿甲)是没问题的,主要怕一些眩晕和先制破坏阵容的。想娱乐的上分前中期用这套完全没问题,后期妖魔鬼怪多起来可能就打不过了,不过这套也是由于太贵的缘故,希望官方后续还会加强。大家也可以看看最近的加强,阵容容错也更高了。
喜欢的兄弟们点点赞哦!

还没有评论