《漫威对决》S52 隐匿吸吸寡

- # 漫威对决
本文为作者原创内容,未经作者本人和营地同意不得转载
《漫威对决》S52 隐匿吸吸寡
大家好,我是一直在玩的Ryan(2634001020),S52赛季带来新的卡组影域3(受虐卡组,就是字面意思��),还有两个不错的多人链接(多人链接我一般不开),当然了,新赛季也针对了上赛季的强势卡【界示,金刚狼终慕】做了调整(其实没有)【不然天梯为什么那么界示和金刚狼终慕过渡卡组依然称霸?特别是带金刚狼终慕的小黄人界惊界猫横行】当然被调整还有我们今天的主角链接黄寡妇和界伊万的链接(还没分解的小伙伴先别急着分解链接,毕竟就返一般链接石)【S50出的时候我出了篇两姐妹隐匿寡】
https://mob.iyingdi.com/post/5644436
然后上赛季虽然只是刀了白寡和复联寡链接的隐匿长驻,但是这次还是刀到黄寡链接上 ,又刀了隐匿免伤

但是我换了思路试了下隐匿吸吸镰刀寡,发现还能玩,特别是对战现在天梯贼火的小黄人和法师维山帝链接很好用【只要能晕住对方就好用】
好了,废话不多说了
战绩先贴上:
卡组链接:
<t=link,text=Ryan,type=user,color=57f6ed,content=2634001020>的<t=link,text=[隐匿吸吸寡],type=cardgroup,color=92d050,content=c9RPC05EbN65I_wxeOo_EJ1k8vWret9hfdT5ulrpI86IH1JEwGRejU5z1-l0rNWPr5ssah79n-MM13QQtEWYZTchQpVxSDCv7a2iOK7mhsyXK5goU_G1GWnOz9xnnZCW0uG6GcVTb8RDm55gdfNRp8uQ616eBZ8fPzl5ITB3mljO7W-1jYRZOM6Vo6x9nUyx3woOc9P2pPmWkdzZZpP4T_OEeamwBqSQ>
锁定推荐:个人推荐蛇锁 我用的蛇锁(有小黄人模仿配合血魔快很多)【超智配合血魔差点意思】后期有武器给支援角色 ;其实普锁也能玩(但蛇托尼回收锁定卡时要注意)
总体蛇锁>超智>普锁
带卡分析:
1、卡组运营思路 :
前期卡3找法典配合新卡界护士锁血【一般5,6回合打缩升5本时要看对手要不要卖护士再打出避免空缩小】找血魔组件【夫人 ,小辣椒,小黄人(可配合蛇托尼变钢铁侠单位再配合小辣椒链接赚钱)】
2、核心卡:
法典护士血魔组件组件:法典1,界护士2(可先打出再回手)小辣椒4夫人4 蛇托尼1(回收小黄人经济)
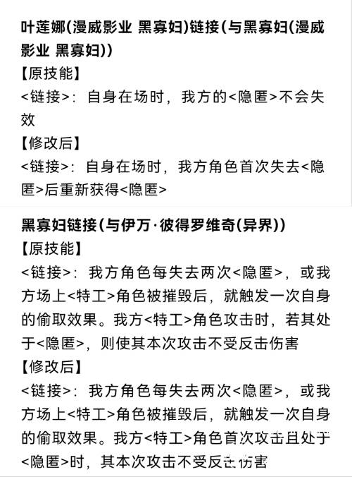
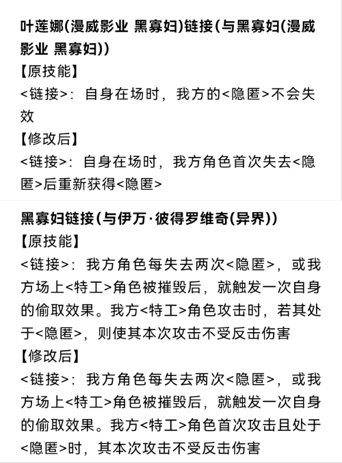
吸吸寡妇组件:界狼人4张(晕人,找支援型特工牌) 夜魔侠1到2张(可以有张卖刷并肩)界镰刀3(有的话拉满)5费寡妇4张(吸人核心) 4费雪地4张(优先给黄寡,也可以给界狼人,毕竟黄寡还可以让界局长复制) 4费寡妇2张(够用不卡牌)界伊万4张(链接核心)
界局长2 (调整后带两张每回合找两个黄寡也差不多)【一般后期就上两个4星黄寡,另一个位置一般给泽莫】
链接推荐:小辣椒链接 夜魔侠和黄寡妇链接 黄寡妇和界伊万链接
【不做合卡和链接推荐】都是之前开的链接
3、技能选择
一般都是优先寡妇本家技能 红色守卫和锁定目标
血量低可以优选选钢铁侠的科技攀升(配合夫人快速上5 成型节奏比别人快了很多)艾丽卡4败技能 绝境归来 寡妇四败也不错可以拿2星黄寡
钢铁侠:
2费:小辣椒;夫人 (血魔核心拉满)
3费:蛇托尼(回收锁定卡,主要回收小黄人);比肩4(配合模仿打出)
4费:爱国者凑数;夜训 (可以夜训碰出来的牌 或者把手铐换成心灵宝石)
5费:托尼;垃圾箱
6费:贴膜拉满;激光打8拉满(来破奇迹和磁场的免疫的)【内战不要打激光,原因嘛我找下视频】
艾丽卡:
2费:忍者(打出的打工卡);界护士(配合法典前期锁血小组手,我一般用到决赛)
3费:夜魔侠 2(可以卖一张刷比肩)红斗篷(如果开了链接可以带,或者换靶眼)
4费:黄角色,黄武器凑数
5费:黄武器(可以晕人);黄角色凑数
6费:黄武器有奇效;黄角色 1张凑数
黑寡妇:
2费:锁血打工卡(隐士一般前期会滤掉,免得卡界狼人找牌)
3费:晕人事件和躲避遭遇 拉满
4费:界伊万;雪地 (核心4)
5费:黄寡;守卫凑数也能用(怕卡科技攀升换事件卡)
6费:界镰刀(核心拉满我只有3把也够用了);界浪人(核心拉满找黄寡和界伊万和界镰刀)
中立:
2费:扭曲(拉满6本找寡妇组件);法典(陪和界护士前期锁血很不错)
3费:缩小拉满(提高逆境容错);1张豹子
4费:血包拉满;摩多客拉满(卡组黄卡浓度高,刷新还能赚钱,加快成型)
5费:长枪2(晕人武器);空间宝石(配合隐匿锁血)
6费:晕手铐(给黄寡界浪人可以先手晕人);界局长 2(调整后带两张每回合找两个黄寡也差不多)
【对局站位】参考战绩分享图
实战上本思路:
前期卡3找法典配合新卡界护士锁血【一般5,6回合打缩升5本时要看对手要不要卖护士再打出避免空缩小】找血魔组件【夫人 ,小辣椒,小黄人(可配合蛇托尼变钢铁侠单位再配合小辣椒链接赚钱)】,上5本后开扭优先托尼配合链接卖钢铁侠单位赚钱,找低费黄寡,界伊万筹齐寡妇双链接(必要时拿空间宝石给隐匿特工锁血),然后上6本(最迟8回合)优先找界狼人【打出检索黄寡,伊万,界镰刀(没有黄寡先不拿镰刀)】看到低费的麻痹,手铐,长枪,局长都可以拿
具体对局操作看我投给星动老哥的视频:
【【4K】漫威对决S52之隐匿吸吸寡视频攻略-哔哩哔哩】 https://b23.tv/XUeUwlw
总的来说,阵容成型,打麻痹或用手铐晕对方,吸一波,用界镰刀收割
其它的对局视频我会整理好以链接的形式在评论区补充的
最后结语:可能黄寡还要被刀,但想这么干啥,且玩且珍惜 ,最后祝大家新的一年龙马精神,马到成功 !
最后希望大家点点火!感谢感谢
最后希望大家点点火!感谢感谢
最后希望大家点点火!感谢感谢

还没有评论